PA电子官方-游戏试玩|PLAYACE GAME

  • 首页
  • 新闻中心
      公司新闻
  • 关于PA电子
      关于我们 企业文化 质量管理 社会责任 公司资质 企业荣誉 大事纪 售后服务
  • 业务领域
      新能源 核电军工 石油化工 煤化工 天然气化工 进出口贸易
  • 产品装备
      装备中心 产品中心
  • 投资者关系
      股东回报 基础资料 股票信息 信息披露 互动交流
  • 信息发布
      焊工考试机构 招投标信息
  • 人力资源
      校园招聘 社会招聘
  • 联系我们
  • English
  • 首页
  • 新闻中心
      公司新闻
  • 关于PA电子
      关于我们
      企业文化
      质量管理
      社会责任
      公司资质
      企业荣誉
      大事纪
      售后服务
  • 业务领域
      新能源
      核电军工
      石油化工
      煤化工
      天然气化工
      进出口贸易
  • 产品装备
      装备中心
      产品中心
  • 投资者关系
      股东回报
      基础资料
      股票信息
      信息披露
      互动交流
  • 信息发布
      焊工考试机构
      招投标信息
  • 人力资源
      校园招聘
      社会招聘
  • 联系我们
  • English
 
 
公司新闻
 
 

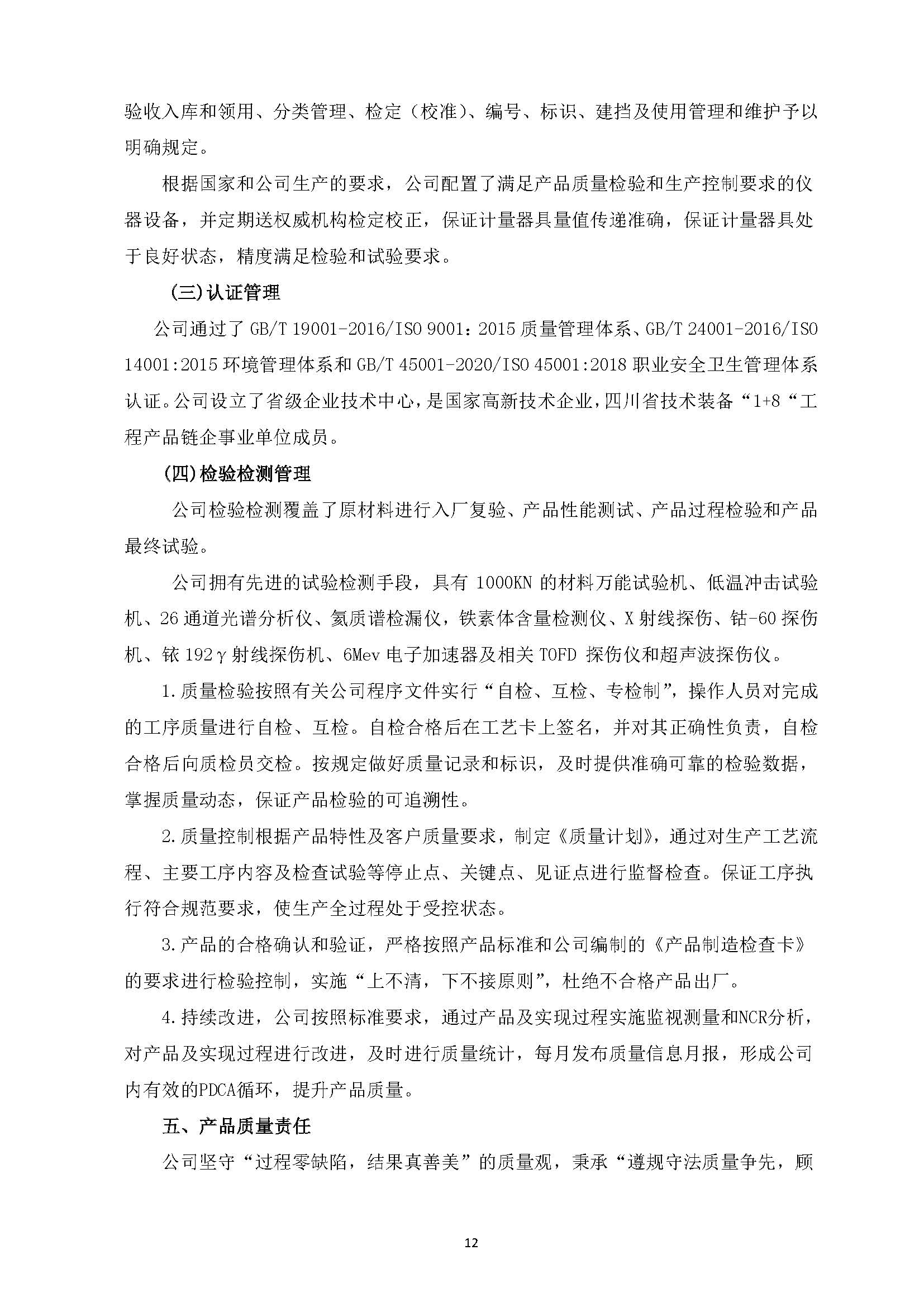
企业质量信用报告
时间:2023-07-20    来源:本网

https://qiniu.cloudhong.com/image_2023-07-20_64b8b00e2b0bc.jpg

https://qiniu.cloudhong.com/image_2023-07-20_64b8b04e4e6bf.jpg

https://qiniu.cloudhong.com/image_2023-07-20_64b8b05d3e5e3.jpg


https://qiniu.cloudhong.com/image_2023-07-20_64b8b095c2d48.jpg

https://qiniu.cloudhong.com/image_2023-07-20_64b8b0a7df6d6.jpg

https://qiniu.cloudhong.com/image_2023-07-20_64b8b0da2fea4.jpg

https://qiniu.cloudhong.com/image_2023-07-20_64b8b100e0183.jpg

https://qiniu.cloudhong.com/image_2023-07-20_64b8b13a6c3fb.jpg

https://qiniu.cloudhong.com/image_2023-07-20_64b8b15b29201.jpg

https://qiniu.cloudhong.com/image_2023-07-20_64b8b17f73379.jpg

https://qiniu.cloudhong.com/image_2023-07-20_64b8b1b4987b4.jpg

https://qiniu.cloudhong.com/image_2023-07-20_64b8b1c6c5b18.jpg

https://qiniu.cloudhong.com/image_2023-07-20_64b8b21839988.jpg

热点推荐

1 、 匠心筑梦 资质赋能 | 公司顺利取得A6超高压容器制造许可资质

2 、 感恩合作 协同共创 | 公司2025年客户合作共赢研讨会圆满召开

3 、 深化产学研融合 共启创新发展新篇 | 董事长带队拜访西安交通大学化工学院

4 、 喜报 | 公司荣获江西心连心化学工业有限公司“优秀合作贡献奖”

5 、 PA电子荣获中国证券报“金信披奖”

6 、 公司2025年度科技工作总结大会顺利召开

7 、 公司荣获“未来20·2025中国A股上市公司成长力奖”

8 、 共筑清洁供应链新生态 | 公司受邀出席2025中国广核集团供应商大会

9 、 校企携手启新程 实践育人谱华章 | 公司与西安交通大学化工学院本科生校外实践教育基地正式揭牌

10 、 喜报 | 公司荣获河南心连心化学工业集团股份有限公司特别贡献奖



 
 

PA电子

四川什邡市经济开发区沱江路西段21# 邮编:618400
中文销售业务:0838-8268399     英文、俄文销售业务:0838-8504666
采购业务:0838-8225289    其他业务:0838-8501333

 

传真:0838-8501288     联系我们     PA电子邮箱
蜀备案: 蜀ICP备15001923号-1
COPYRIGHT 2025 @ PA电子官方-游戏试玩|PLAYACE GAMEALL RIGHTS RESERVED
川公网安备 川公网安备 51068202000127号 号

 


敬请关注微信公众账号